KI im Alltag

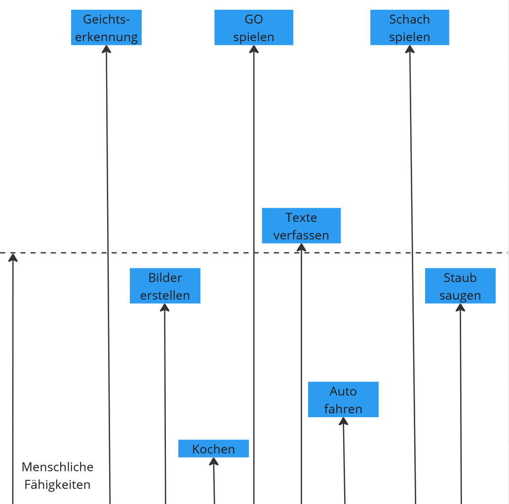
Sie hatten heute bestimmt schon mit einer KI zu tun, da diese sehr weit verbreitet ist und in verschiedenen Anwendungen eingesetzt wird. Generative KI ist eine KI, welche Texte schreibt, Bilder erschafft oder Videos generiert. Die generative KI, welche Texte schreibt heißt Chatbot. Sie lernen aus jedem Gespräch und werden so stetig schlauer. Der Chatbot hat eine lange Geschichte hinter sich, welche vom ersten Chatbot ELIZA bis zum heutigen ChatGPT reicht. KI in der Spielewelt gibt es schon sehr lange, nicht nur in Videospielen, sondern auch in Brettspielen wie Schach. DeepBlue, eine Schach-KI, besiegte 1997 den damaligen Schachweltmeister. Aber auch in anderen Spielen wie GO gewann 2015 die KI AlphaGO gegen den GO Weltmeister. Besonders in der Mustererkennung, wie zum Beispiel im Fingerabdrucksensor, ist KI dem Menschen überlegen, da sie in Sekundenschnelle viele Muster mit dem erkannten Muster vergleichen kann. Im Personalisieren von Empfehlungen ist KI auch besser als der Mensch, da sie sehr viele Daten der Person in kürzester Zeit auswerten kann. In einfachen praktischen Tätigkeiten wie Staubsaugen kann die KI noch mit den Menschen mithalten, aber in schwierigeren Tätigkeiten wie Kochen oder Autofahren hat die KI keine guten Karten, da es allein schon von der Sensorik und der Hardware sehr schwierig ist das alles zu ermöglichen. Insgesamt unterstützt KI den Menschen trotzdem sehr stark im Alltag.